会社案内

HOME | 会社案内

経営理念

PHILOSOPHY

1.お客様に対して、常に最善のサービスと提案を提供し、
  ビジネス価値の向上に貢献する
 
2.環境問題の解決に資する製品、技術、サービスを社会に提供することにより、
  地球環境保全に貢献する
 
3.港湾で培った心と経験を礎に、港湾作業従事者の立場に立って、
  荷役・物流における革新的で最新、最適な製品、技術、サービスと提案を提供し、
  港湾物流に貢献する
 
4.自由と自律を尊重し、多様な個性とチーム力を価値創造の源泉とする。
 
5.自立と連携の精神で、新しい挑戦を続け、
  会社の発展と一人一人の幸せとの一致をはかる

株式会社ジェイポート
 
SDGs

ごあいさつ

GREETING

 株式会社ジェイポートは、産学官多くのステークホルダーの皆様のご支援を頂いて、2024年2月1日に発足しました。
私たちに与えられた使命は、地球環境の負荷を少しでも軽減させる取り組み、空港・港湾・陸上における物流改善への取り組み、日本の貿易の約90%以上を依存する船舶に対する様々な後方支援業務の取り組みを主としています。
 私たちは会社のロゴにもございますように、原点は海、そして水を守ることをテーマに設立した会社です。水は全ての源であり、水は雲を作り雨を降らし、多くの植物を育て、肥沃な大地を生みます。我々人類はその恩恵の元で経済活動を飛躍的に向上させて参りました。
しかし、その発展が地球にもたらした影響は、温室効果ガスの大量発生を伴い、地球環境に多大な悪影響をもたらしています。
私たちは、このことを最大のテーマに地球に与える負荷を少しでも軽減させることを目標としました。

株式会社ジェイポート
代表取締役
代表取締役 中神行敏

 私たちは「」という数字を大切にしています。
会社のロゴの三本のウエーブ(波)は三方良し、「売り手良し」「買い手良し」「世間良し」の三つの「良し」、つまり売り手の都合だけで商いをするのではなく、買い手が心の底から満足し、さらに商いを通じて地域社会の発展や福利の増進に貢献できるのがよい商売であるという、近江商人の心得を反映しています。
また、心・技・体の三つも表しています。まず先に述べましたように「会社の存続意義を表す情熱」「蓄積した知見と革新的な先端の技術支援・開発」「卓越した技術集団のマンパワー」をいかんなく発揮させ、地球環境の向上や物流改善に寄与すること。
そしてもう一つの3本のテーマは、日本を囲む海、「太平洋」、「瀬戸内海」、「日本海」を表しています。私たちのフィールドは日本の海を舞台に環境、貿易、物流を支援いたします。
自然と共生し100年後も持続可能な社会を作り、人々の生活を支えるそんな姿の企業でありたいと考えています。
今後もなお一層のご支援を賜りますようお願い申し上げます。

会社概要

COMPANY

屋号

株式会社ジェイポート

代表者

代表取締役 中神行敏

設立

2024年2月1日

本社

〒441-8077 愛知県豊橋市神野新田町ヲノ割16-5

代表電話 TEL:0532-21-5351 FAX:0532-21-5352

船用品部 TEL:0532-21-5356 FAX:0532-21-5257

名古屋営業所

〒460-0015 愛知県名古屋市中区大井町3-15 日重ビル7F

TEL:052-211-9285 FAX:052-211-9286

資本金

3,000万円

社員数

16名(2026年3月現在)

事業内容

空港・港湾に関するコンサルティング

空港・港湾の物流に関するコンサルティング

再生可能エネルギー発電事業に関するコンサルティング

港湾荷役に置ける荷役関連設備、資機材の製造及び販売

再生可能エネルギー発電事業における関連設備、資機材の製造及び販売、メンテナンス業務

船用品取扱い業務

車両保管及び管理に関する物流業務

産業機械の販売及びメンテナンス業務

宅地建物取引業及び不動産の売買、仲介、賃貸、管理業

古物営業法に基づく小物商

中古自動車の売買及び輸出入

中古機械及び工具類の売買及び輸出入

株式及び有価証券の保有、管理、運用

顧問弁護士

伊藤隆穂法律事務所
弁護士 伊藤 隆穂
弁護士 福井 淳也
弁護士 柴田 裕

グループ会社

株式会社ジェイスプリーム

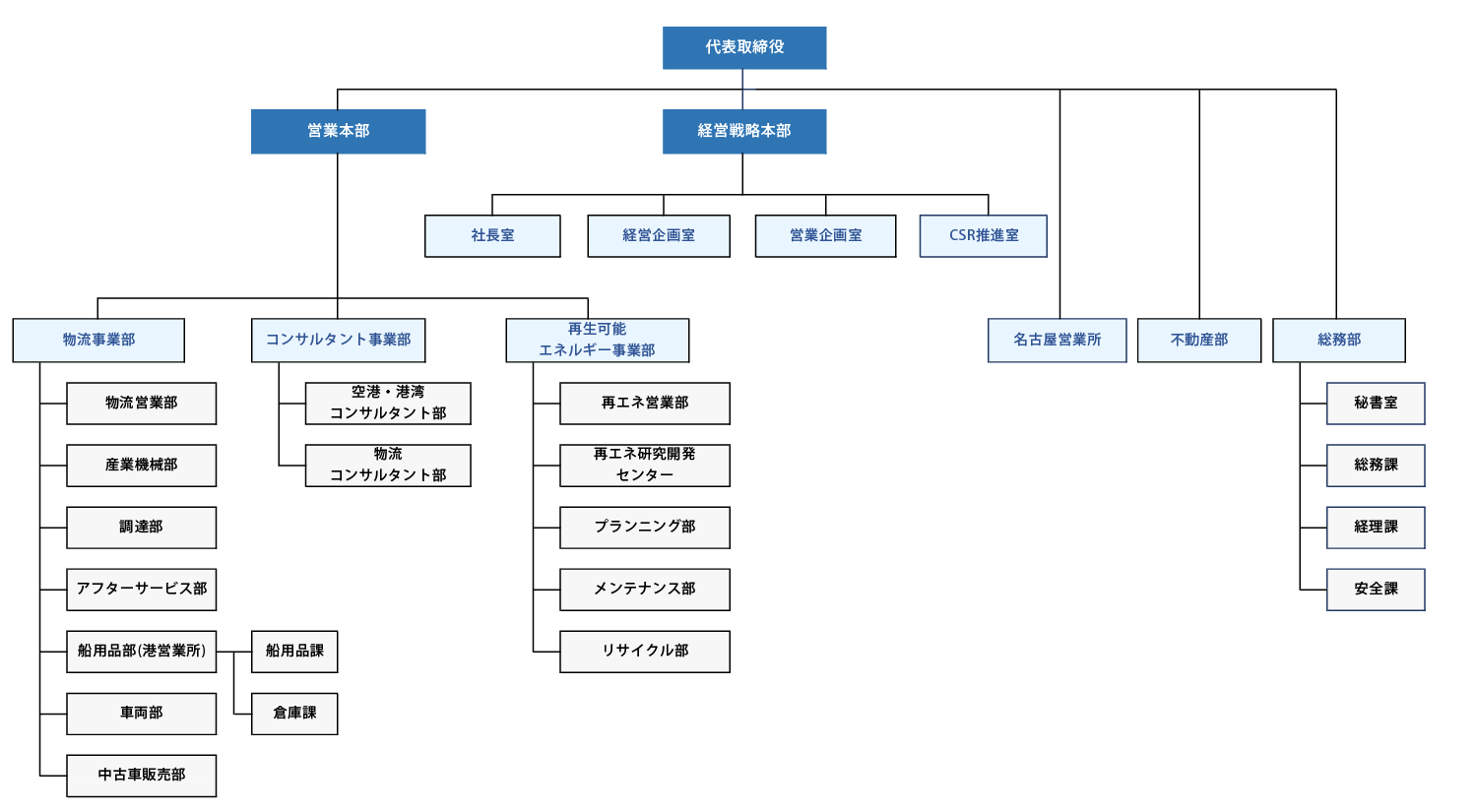
組織図

組織図

沿革

HISTORY

2024年02月

株式会社ジェイポート設立

株式会社ネクストを子会社化

2024年08月

名古屋営業所 開設

2024年11月

名古屋営業所 営業開始

2025年02月

株式会社ネクストの社名を株式会社ジェイスプリームへ変更

2026年03月

健康経営優良法人2026に認定

アクセス

ACCESS

お電話でのお問合せ

代表電話

0532-21-5351

船用品部

0532-21-5356

8:30~17:30(土・日・祝日・休業日を除く)